跳到主要內容區塊
林園區公所
:::
回頁首
網站導覽
English
意見信箱
字級:
字級等級:小
字級等級:中
字級等級:大
搜尋:
搜尋
此功能無法在NoJavaScript下使用
進階搜尋
熱門搜尋:
公開資訊
防災專區
手機選單
機關消息
最新消息
活動訊息
政策宣導
市府重大政策
機關簡介
區長簡介
歷任區(鄉)長
組織架構
課室介紹
課室電話
交通位置
認識林園
歷史沿革
農漁特產
石化工業
觀光景點
人口統計
區里行政
里辦公處
里政資訊網
里民防災卡
調解委員會
行政區域圖
便民服務
表單下載
常見問答
生活資訊
徵才資訊
滿意度調查
意見信箱
政府資訊公開
政府資訊公開
回饋金專區
統計專區
會計專區
人事專區
主橫幅樣式設定
您的瀏覽器似乎不支援JavaScript語法,但沒關係,這裡的JavaScript語法並不會影響到內容的陳述, 如需要選擇字級大小,IE6請利用鍵盤按住ALT鍵+ V → X → (G)最大(L)較大(M)中(S)較小(A)小,來選擇適合您的文字大小, 而IE7或Firefox瀏覽器則可利用鍵盤 Ctrl + (+)放大(-)縮小來改變字型大小,如需要回到上一頁可使用瀏覽器提供的 Alt+左方向鍵(←) 快速鍵功能,列印可使用瀏覽器提供的(Ctrl+P)功能;如需觀看新聞內容或是申請表單下載,建議您由more頁進入並選取符合您之相關資訊內容。
:::
機關消息
最新消息
活動訊息
政策宣導
市府重大政策
機關簡介
區長簡介
歷任區(鄉)長
組織架構
課室介紹
課室電話
交通位置
認識林園
歷史沿革
農漁特產
石化工業
觀光景點
人口統計
區里行政
里辦公處
里政資訊網
里民防災卡
調解委員會
行政區域圖
便民服務
表單下載
常見問答
生活資訊
徵才資訊
滿意度調查
意見信箱
政府資訊公開
政府資訊公開
回饋金專區
統計專區
會計專區
人事專區
機關消息
最新消息
活動訊息
政策宣導
市府重大政策
:::
政策宣導
首頁
機關消息
政策宣導
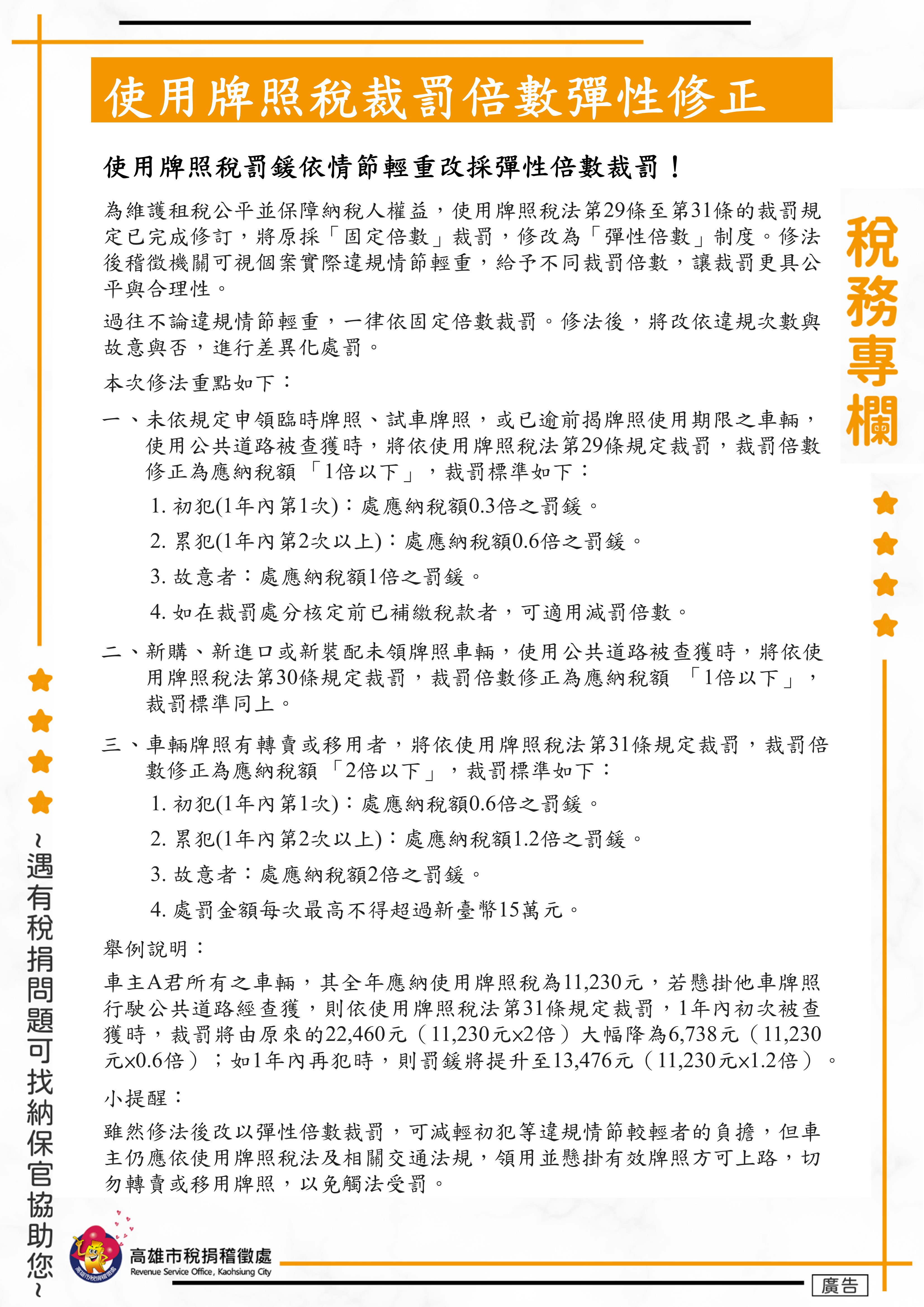
高雄市稅捐稽徵處稅務專欄「使用牌照稅裁罰倍數彈性修正」
資料更新時間:114-09-30 09:54
相關圖片
您的網頁不支援JavaScript 如欲返回上一頁可以使用 alt + ← 鍵
回上一頁
回最上面
HOME
:::
▼關閉
機關消息
最新消息
活動訊息
政策宣導
市府重大政策
機關簡介
區長簡介
組織架構
課室介紹
課室電話
交通位置
認識林園
歷史沿革
農漁特產
石化工業
觀光景點
人口統計
區里行政
里辦公處
里政資訊網
里民防災卡
調解委員會
行政區域圖
便民服務
表單下載
常見問答
生活資訊
徵才資訊
滿意度調查
政府資訊公開
政府資訊公開
回饋金專區
機關消息
最新消息
活動訊息
政策宣導
市府重大政策
機關簡介
區長簡介
歷任區(鄉)長
組織架構
課室介紹
課室電話
交通位置
認識林園
歷史沿革
農漁特產
石化工業
觀光景點
人口統計
區里行政
里辦公處
里政資訊網
里民防災卡
調解委員會
行政區域圖
便民服務
表單下載
常見問答
生活資訊
徵才資訊
滿意度調查
意見信箱
政府資訊公開
政府資訊公開
回饋金專區
統計專區
會計專區
人事專區
回頁首
網站導覽
English
意見信箱